728x90
esp32 자동 다운로드 회로 메모 포스팅
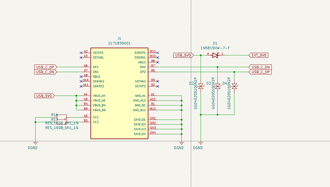
USB c 타입 커넥터 핀관련회로

usb to serial 부분 회로

728x90
'개발정보 > 회로' 카테고리의 다른 글
| FET 동작 간단 메모 (0) | 2025.12.10 |
|---|---|
| 표준저항 표 - 0.1%, 1%, 5% (0) | 2024.09.25 |
| 캐패시터 온도계수의 이해 - X5R X7R X8R 등등 (0) | 2024.05.31 |
| 하나의 키로 파워 On, Off 사용가능 회로 (0) | 2024.04.24 |
| TR 동작 컨트롤 - PNP, NPN 동작 간단 메모 (1) | 2023.10.25 |
댓글